本招標項目堆場卸材、轉運、抓投料項目 (項目名稱)已批準建設,招標人為大亞木業(江蘇)有限公司 ,建設資金來自 自籌 (資金來源)。項目已具備招標條件,現進行公開招標,特邀請有興趣的潛在投標人(以下簡稱申請人)提出資格預審申請。
一、 工程概況及招標內容:
1、 工程地點:宿遷市宿城區運河宿遷港產業園
2、 工程規模:見招標內容
3、 計劃工期:無
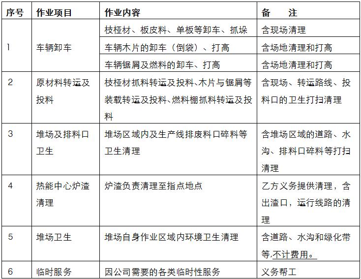
4、 標段劃分及招標內容:本招標工程共分為 1 個標段,相應招標內容為:

備注:每位申請人可申請參與上述最多 1 個標段的投標,最多可以中 1 個標段。
二、 申請人應當具備的主要資格條件:
1、投標人為中華人民共和國境內法人,具有履行合同所必需的設備和專業技術能力,具有完善的質量管理保障體系,具有獨立承擔民事責任能力;
2、投標人應具有良好的商業信譽和健全的財務會計制度,并具有依法繳納稅收和社會保障資金的良好記錄;
3、近三年(2014、2015、2016年)在經營活動中沒有重大違法記錄,無利用不正當競爭手段騙取中標,無重大經濟刑事案件;
4、近三年(2014、2015、2016年)具有同類工程業績,提供證明材料;
5、企業的資質類別、等級和項目負責人注冊專業、資格等級符合國家有關規定,具體如下:
①、申請人資質要求:獨立法人能獨立承擔民事責任
②、擬選派項目負責人資質要求: 無 ;
6、企業具備安全生產條件,并取得安全生產許可證;
申請人不得存在下列情形之一:
1、為招標人不具有獨立法人資格的附屬機構(單位);
2、為本標段前期準備提供設計或咨詢服務的,但設計施工總承包的除外;
3、為本標段的監理人、代建人、項目管理人,或者為本標段提供招標代理服務的;
4、與本標段的監理人或代建人或項目管理人或招標代理機構同為一個法定代表人的、相互控股或參股的、相互任職或工作的;
5、與招標人存在利害關系可能影響招標公正性的法人、其他組織或者個人的;
6、被責令停業的;
7、被暫停或取消投標資格的;
8、財產被接管或凍結的;
9、 在最近三年內有騙取中標或嚴重違約或重大工程質量問題的;
10、法律法規規定的其它情形。
三、 其他條件:
1、 本工程 不接受 聯合體投標。
2、 投標人的材料設備須滿足招標人提供的《技術要求》。
3、 本次中標者在簽約合同前,需按購置原價接受大亞木業(江蘇)有限公司堆場上原承包商購置的一臺10噸抓吊、一輛5噸抓機、一輛5噸裝載機、一輛2噸小抓機等(全部金額見購車發票復印件),價值約122.25萬元,總價值將經招標小組審核確認。投標人如不能接受上述條件,則招標人有權不與中標者簽訂合同。
四、 購買標書費用、投標保證金、履約保證金
1、 購買標書費用:招標文件售價人民幣300元(售后不退還)。
注:請有意向投標單位須通過公司賬戶將購買文件費用匯入招標人賬戶,投標人須確保投標單位名稱與轉賬單位名稱一致,投標人轉賬時備注投標項目和公司名稱并將轉賬憑證掃描件發送至招標聯系人郵箱。
2、 招標人賬戶如下:
戶名:大亞木業(江蘇)有限公司
賬號:32050177863609666666
開戶行:中國建設銀行股份有限公司宿遷分行
3、本工程投標保證金為 30 萬元。投標人在報名截止并收到招標文件至投標截止之前,將保證金匯入招標人賬戶,具體賬戶如上。
注:①重發公告或多次公告的項目,投標企業需按最新招標公告的要求重新繳納投標保證金;
②、投標截止后,投標人如未按上述要求提交投標保證金,屬于重大偏差,將被視為未能對招標文件作出實質性響應,應當作為無效標予以否決;
③、保證金退還:招標人將在確定中標單位并發出中標通知書15個工作日內退還未中標單位的投標保證金,保證金只退還本金,不計取利息。
五、 評標方法和評標標準
1、 本工程評標采用合理低價中標;
2、 投標文件中的報價只是初始報價,評標小組有權與各投標人就投標報價再行協商。協商時,投標人的新報價不得高于原投標文件報價,高于的,以原投標文件報價為準。
六、 招標文件的獲取
1、 獲取時間為本招標公告截止后,由招標人統一發放,本公告公示期間為:2017年 月6日9時起至2017年11月 14日12時(逾期將不再接收單位報名,以收到投標單位購買標書費用憑證時間為準,每個單位不限于一個標段的投標,可參與多個標段);
2、 凡有意向參加投標者,請在上述期間內按下表提供報名資料,相關證明文件的原件如無法提供原件則提供復印件加蓋公司公章,投標人須將上述資料的掃描件發郵件至招標聯系人處進行報名。

七、 其他
1、有效投標人不足3家時,招標人另行組織招標。
2、本工程使用資格后審方式,審查辦法采合格制,凡審查合格少于3家的,招標人將依法重新組織招標
4、本公告同時在《中國采購與招標》(http://www.chinabidding.com.cn/)、《中國招標網》(http://www.bidchance.com/)、《大亞科技集團官網》(http://www.baleno-ceramics.cn/)上發布。
八、 招標人聯系方式
招標人:大亞科技集團
地址:丹陽市齊梁路99號,大亞工業園
招標聯系人: 樊志輝
聯系電話:0511-86981932
電子郵件:dyzb@cndare.com
日期: 2017年 11 月 6 日